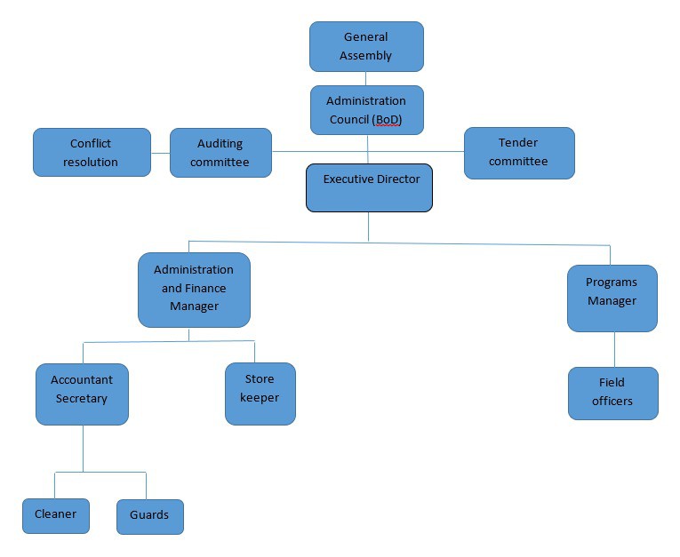
SPSD ORGANIZATIONAL STRUCTURE
Following are the organs which ensure the governance of SPSD, and their descriptions:
The General Assembly
The General Assembly is the highest governing organ in the organization. It is composed of all members and assumes the following responsibilities: to approve and change the organization’s fundamental laws; to approve operational and financial procedures of the organization; to elect members of the Administration Council and dismiss them from their duties if necessary; to appoint the members of auditing committee; to approve the annual budget; to receive and approve financial and operational reports submitted by the Management Committee. Etc.
The Administration Council
The Administration Council is composed of the president, the deputy president, the secretary, and the treasurer.
The following are the responsibilities of the SPSD Administration Council:
To follow up on the implementation of decisions adopted by the General assembly; to represent the Organization in all legal matters, and to other relevant authorities; to search for, recruit and ensure the management of all employees; to foster good cooperation between SPSD and the government entities and with other development partners operating in Rwanda and abroad; to approve the operational and financial plans for the organization; to present to the General Assembly information on the organization’s financial status and budget use every year. Etc.
Audit Committee
The auditing committee is composed of qualified members appointed by the General assembly and carries out the following duties: to regular audit the administrative and financial management of the organization; to ensure that the decisions made by different governing organs are properly implemented; to advise the organization on how to improve the performance of day-to-day activities as well as the organization management; to submit the general audit report to the General assembly at the end of every year; If necessary, request the Administration Council to appoint an external auditor to assist in carrying out the auditing exercise.
Conflict resolution organ
The conflict resolution committee has the responsibility and competency to settle all conflicts and disputes which may take place within the organization be it between its members or between different organs.
Executive Director
The Executive Director heads the executive secretariat and uses the powers assigned to him by the Administration Council in order to ensure that the day-to-day operations of the organization are well planned, executed, and coordinated. He/she is assisted in his functions by the heads of departments or the managers of various projects operating under SPSD. The main responsibilities of the coordinator are to help the president of the Administration Council in raising the organization's visibility among its stakeholders and the overall project coordination.
The Finance and Administration Manager
The primary responsibilities of the Finance and Administration Manager are to ensure the overall financial management of the organization with respect to rules and regulations of the financial system and donors’ compliance.
SPSD Chart of Organization
